– The purpose of this paper is to add to the analytic toolkit of public sector practitioners by outlining a framework called Public Value Process Mapping (PVPM). This approach is designed to be more comprehensive than extant frameworks in either the private or public sectors, encapsulating multiple dimensions of productive processes.
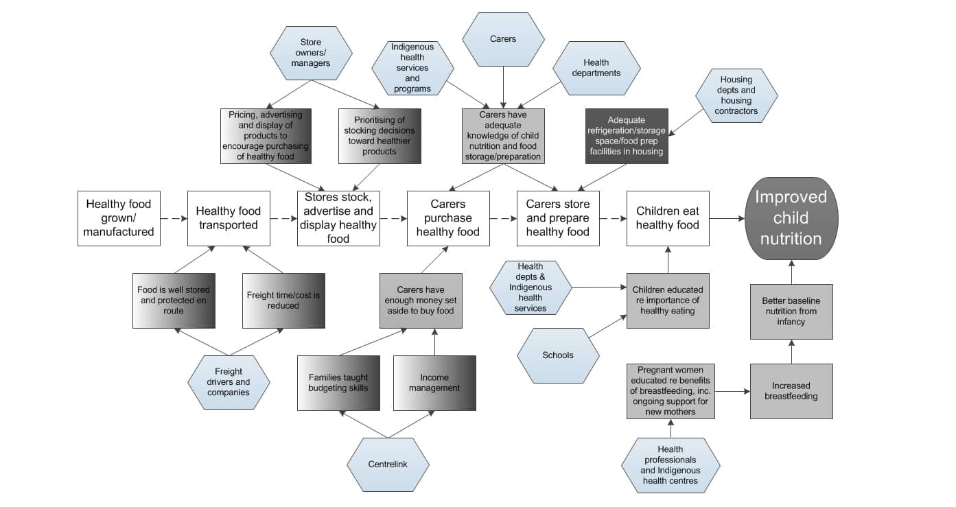
– This paper explores the public administration and management literature to identify the major frameworks for visualising complex systems or processes, and a series of dimensions against which they can be compared. It then puts forward a more comprehensive framework – PVPM – and demonstrates its possible use with the example of Indigenous child nutrition in remote Australia. The benefits and limitations of the technique are then considered.
– First, extant process mapping frameworks each have some but not all of the features necessary to encompass certain dimensions of generic or public sector processes, such as: service-dominant logic; external as well internal providers; public and private value; and state coercive power. Second, PVPM can encompass the various dimensions more comprehensively, enabling visualisation of both the big picture and the fine detail of public value-creating processes. Third, PVPM has benefits – such as helping unearth opportunities or culprits affecting processes – as well as limitations – such as demonstrating causation and delineating the boundaries of maps.
– PVPM has a number of uses for policy analysts and public managers: it keeps the focus on outcomes; it can unearth a variety of processes and actors, some of them not immediately obvious; it can help to identify key processes and actors; it can help to identify the “real” culprits behind negative outcomes; and it highlights situations where multiple causes are at work.
– This approach, which draws on a number of precursors but constitutes a novel technique in the public sector context, enables the identification and to some extent the comprehension of a broader range of causal factors and actors. This heightens the possibility of imagining innovative solutions to difficult public policy issues, and alternative ways of delivering public services.
Alford, J. and Yates, S. (2014) Mapping public value processes. International Journal of Public Sector Management, 27(4): 334-352.
